来看看现在的蔬果为什么没味了?
来源: 发布时间:2023-02-23
刚过完年,你是否会有产生这样一种感叹,现在过年缺少了一点年味?对过年的期待少了,满桌大菜也没什么味道。感觉蔬菜水果没有以前好吃,或许并不是你的错觉。

多项科学研究已经证明,如今工业化种植的许多水果、蔬菜、谷物所含有的蛋白质、钙、维生素等营养物质含量都比几十年前种植的要少。
1.蔬果味道变化有原因
蔬菜水果味道的改变,与营养物质的减少是紧密相关的。蔬果香气成分主要是由酯、醛、醇、酮等物质构成,例如一般成熟的苹果中含有的香气成分就有近百种,黄瓜散发的清香味,就来源于其中含有的黄瓜醇。而蔬果吃起来的酸甜可口等味道,则来源于其中含有的微量元素,碳水化合物及氨基酸、酰胺和肽等含氮物质。而现在超市中的蔬果由于要考虑生产成本、运输条件、储存便利等因素,蔬果中各种营养素含量都大不如前。

2004 年 12 月一篇发表在《美国营养学会杂志》(Journal of the American College of Nutrition)果蔬营养学的文章里,利用美国农业部 1950 年和 1999 年发布的营养数据,美国得克萨斯州大学奥斯汀分校的研究人员注意到 43 种不同的果蔬,比如芦笋、菜豆到草莓和西瓜,它们的 13 种营养成分发生了变化。相比于过去,如今的果蔬的蛋白质、钙、磷、铁、维生素B2和抗血酸都有下降。
比如甜菜、黄瓜和萝卜中的铁含量大幅下降,芦笋、羽衣甘蓝、芥菜和萝卜的维生素C大幅下降;甜玉米、红皮土豆、花椰菜、绿豆、青豆和鹰嘴豆的铁含量下降了 30% 至 50%。
2.数量和质量,只能选其一
现在的蔬果营养物质下降原因多种多样,面对市场更大的需求,现在的蔬果种植方式更多的是大棚种植,过度依赖化肥农药,这样做的结果可以缩短农作物的成熟周期。但也因为这样,导致农产品生长发育时间不足,营养物质来不及积累。而且为了方便运输和储存,多数蔬果未到成熟期就采摘。各种条件加持下,导致现在的蔬果营养成分含量比以前大打折扣,没有了以前的味道。

不过我们在经济条件允许的条件下可以选购营养成分更为全面丰富的绿色食品或者有机食品,经过检测认证的农产品在食品安全和营养物质等检测达标后,会被打上绿色食品和有机食品的标签。这类食品无论在味道还是营养成分以及安全性上,都远超一般的农产品。相应的其成长周期也会更长,产量也没有那么高,因此价格也会更高。
3.营养成分检测指导消费
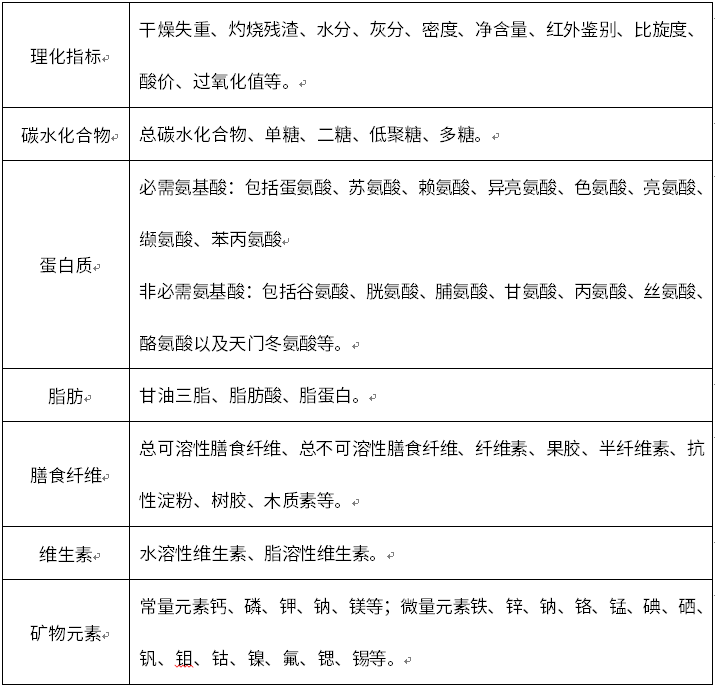
食品营养检测主要检测其理化指标、碳水化合物、蛋白质、脂肪、膳食纤维、维生素、矿物元素,下表为详细的检测项目:

通过营养成分含量是否达标来判断食品是否达到食用标准,同时作为消费者选购食品时的选购依据。
蔬果营养物质含量减少已经是不可避免的事情,如果我们没有更好的经济条件去选择质量更好的有机食品时,或许可以通过摄入更多更丰富的普通蔬果来保障营养物质的含量。现代化的生产手段让每个人基本解决了温饱问题,在还没有也能完美解决品质和价格问题的办法出来之前,我们或许可以改变一下自己的思路,通过更加有效的办法来弥补缺失的营养。
